
为深入贯彻习近平总书记关于青年工作的重要思想,以铸牢中华民族共同体意识为主线,组织广大青年完成好习近平总书记交给内蒙古的五大任务和在全方位建设“模范自治区”两件大事中担当作为,推动实施《内蒙古自治区中长期青年发展规划(2018-2025年)》,充分发挥职业技能竞赛促进青年技能人才培养的重要作用,激励广大青年立足岗位、苦练本领、创先争优、建功立业,6月27日—29日,锡林郭勒盟团委、盟工会、盟人力资源和社会保障局联合举办建功“十四五 ”奋进新征程2024年锡林郭勒盟电工、风力发电机组液压偏航系统安装与调试职工职业技能比赛。

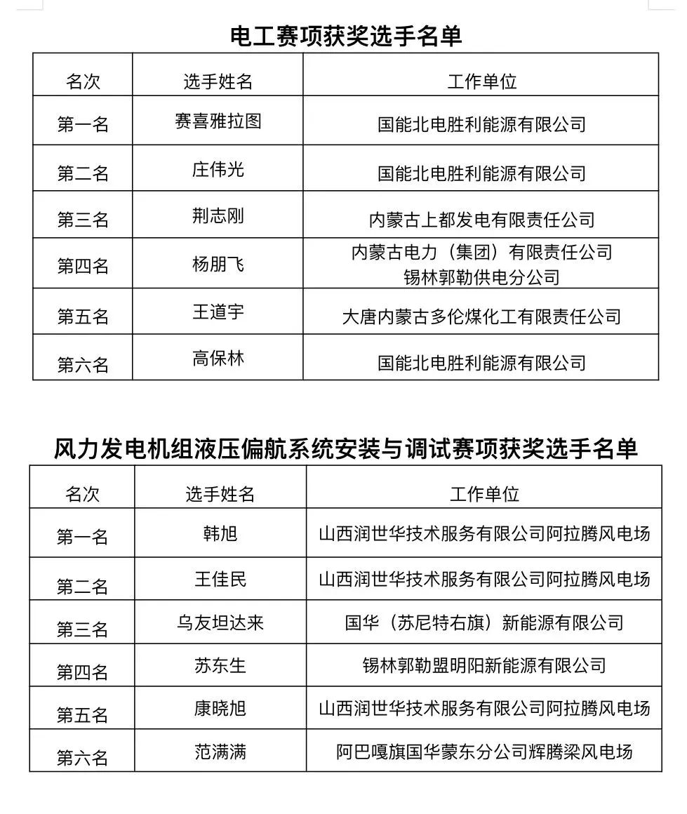
此次比赛设置电工、风力发电机组液压偏航系统安装与调试两类赛项,比赛内容由理论知识和操作技能两部分组成,来自全盟20个单位的68名选手参赛。经过两天的激烈比拼,12名选手、9家单位获奖。通过基层选拨赛和各地初赛选拔的优秀青年工匠们,通过两天的激烈角逐,充分展示了广大青年最靓丽的技能风采。









青年技能比赛是引导和深化青工加强技术练兵的有效方式,也是为广大青工有效构筑相互交流,促进成长成才的平台,更是展示当代青年职工精神风貌和技术水平的集中检阅“大舞台”。我委将继续加强与工会、人力资源和社会保障局等有关部门联动,持续推动开展各类青年职工职业技能竞赛,不断培养高素质、高技能人才, 大力弘扬劳模精神、劳动精神、工匠精神,努力营造尊重劳动、尊重知识、尊重人才、尊重创造的良好社会氛围,为奋力谱写中国式现代化锡林郭勒新篇章贡献青春力量!
让我们来看看获奖名单吧

