
聚焦新兴领域青年成长成才,把非遗技艺搬进夜校。10月28日晚,镶黄旗青年夜校示范性课程第二期—“夜访非遗”陶艺手作课程拉开帷幕,外卖小哥、快递员、网络主播、手工艺人等新兴领域20名青年围上围裙、捧起陶土,在陶艺师指导下完成揉泥、拉坯、修坯全流程,亲手制作首件陶杯。


一轮陶艺盘下来,大家普遍反映:“手能静、心能缓、人能聚”,在重复揉捏与匀速旋转中释放整日奔波的紧张感。零基础也可当场完成作品,获得“我做成了”即时成就感,自信心悄然加码。不同行业同桌捏泥,自然打开话题,拓宽了以往单一的社交半径,为后续资源共享、互助合作埋下种子。





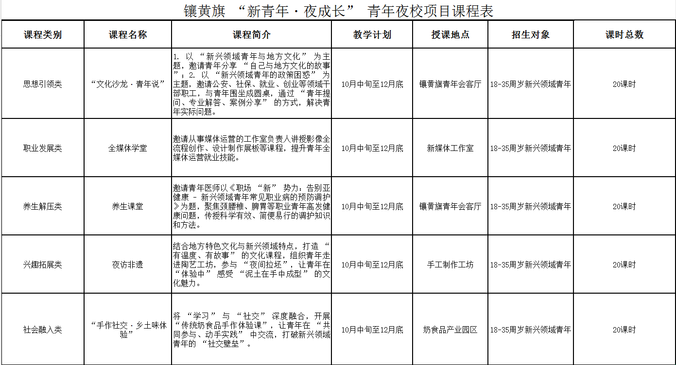
此次青年夜校项目于2025年10月中旬至12月底进行,以“新兴领域青年的需求”为核心,利用晚间时段,整合优质资源,围绕思想引领、职业发展、养生解压、兴趣拓展、社会融入五大模块,陆续推出“文化沙龙·青年说”、全媒体学堂、养生课堂、夜访非遗、“手作社交·乡土味体验”等小班课程,打造“实用、有趣、有温度”的学习体验,让青年夜校成为年轻人自我充电、舒缓情绪、拓展圈层的“成长加油站”。
接下来还有哪些免费课程?一张表看清↓
